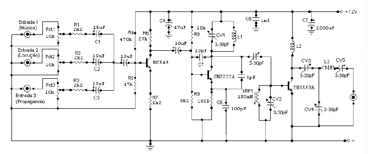
Este circuito foi enviado por nosso colaborador Adriano Muniz Moura de Pirapora – PG. O transmissor apresentado acima tem uma potência de aproximadamente 1,5Watts que pode enviar seus sinais à dezenas de quilometro se usado uma antena externa bem dimensionada. Os transistores devem possuir bons dissipadores de calor principalmente o transistor 2N3553 que deve ser ajustado para sua máxima potência. A fonte de alimentação deve ter uma boa filtragem e uma corrente de aproximadamente 5A. Os potenciômetros P1, P2 e P3 servem para ajustar o nível de sinal que será entregue ao transistor oscilador 2N2222A que também pode ser substituído pelo 2N2218A. As bobinas são confeccionadas da seguinte maneira: L1 é formada por 7 espiras de fio 18 com 8mm de diâmetro sem núcleo.
L2 é formada por 9 espiras de fio 18 com 1cm de diâmetro sem núcleo e L3 é formada por 5 espiras de fio18 com 1cm também sem núcleo.
O choque de RF XRF1 pode ser substituído por 180mH, 220mH ou 250mH e deve ser do tipo comercial preferencialmente blindado. O capacitor C7 de 10pF serve para ajudar o transmissor em sua estabilização e pode ser substituído por cristal oscilador. Para uso deste tipo de equipamento deve ser observado a legislação vigente. A potência do transmissor não deve ser alterada a não ser o que está no texto e no diagrama. Para ajuste use uma lâmpada como carga e use um sinal de áudio durante o ajuste e use um bom frequencímetro.
















