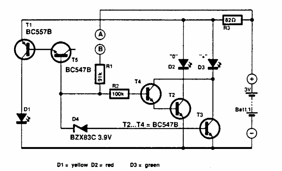
Este circuito foi encontrado numa Elektor dos anos 90. Os transistores são comuns e as indicações de estado são feitas através de LEDs.

 


| Clique na imagem para ampliar |

 

 

 

NO YOUTUBE


NOSSO PODCAST