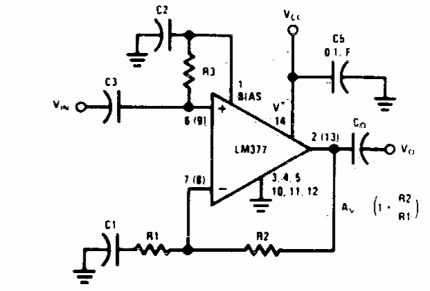
Encontrado em documentação dos anos 70, este circuito usa um operacional da época. Vale para equivalentes modernos.

 


 

 

 

NO YOUTUBE


NOSSO PODCAST