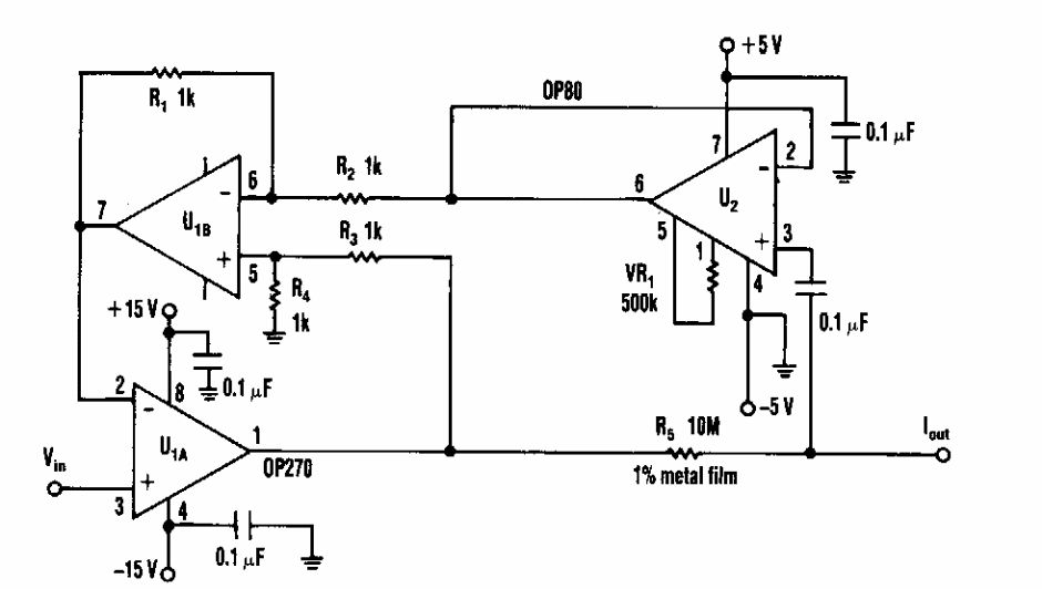
Esta fonte tem uma resolução de 10 pA na faixa de correntes de -100 a +100 nA. O circuito é de uma Electronic Design dos anos 90 operando com tensões de -4 a +3,5 V.
Esta fonte tem uma resolução de 10 pA na faixa de correntes de -100 a +100 nA. O circuito é de uma Electronic Design dos anos 90 operando com tensões de -4 a +3,5 V.