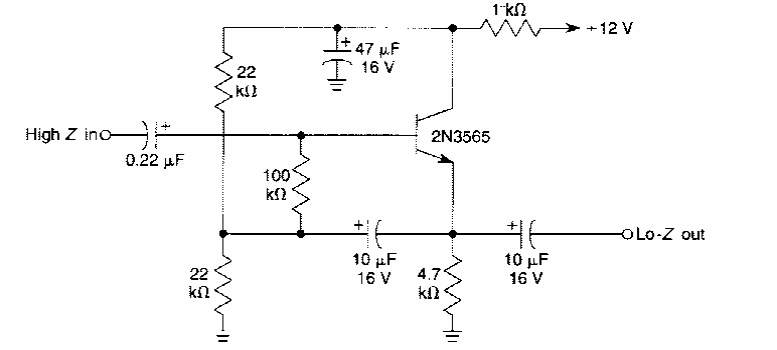
Indicado para operação com microfones de alta impedância, este circuito foi encontrado em documentação americana dos anos 90. O transistor pode ser qualquer um de uso geral.
Indicado para operação com microfones de alta impedância, este circuito foi encontrado em documentação americana dos anos 90. O transistor pode ser qualquer um de uso geral.