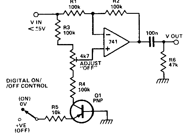
Encontrado numa Electronics Today International dos anos 90, este circuito liga e desliga um operacional a partir da ação de um transistor. O circuito tem uma atenuação de mais de 60 dB no estado desligado.

Encontrado numa Electronics Today International dos anos 90, este circuito liga e desliga um operacional a partir da ação de um transistor. O circuito tem uma atenuação de mais de 60 dB no estado desligado.
