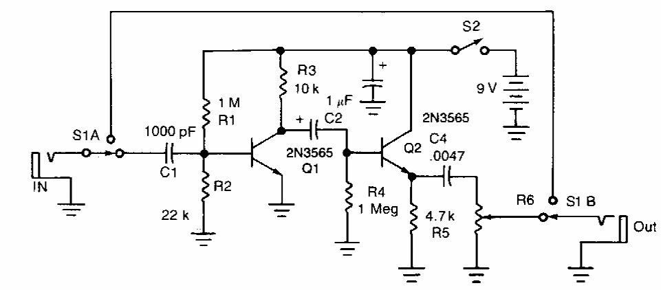
Este circuito produz um sinal que tem a forma de onda do som produzido pelo banjo ou próximo disso. O circuito é de uma documentação americana dos anos 80. O sinal deve vir de uma guitarra comum.
Este circuito produz um sinal que tem a forma de onda do som produzido pelo banjo ou próximo disso. O circuito é de uma documentação americana dos anos 80. O sinal deve vir de uma guitarra comum.